Stokey :)

Stoke Newington School

Designing a website for a dynamic north London school, underpinned by user research

This website for a successful secondary school in North London made full use of the communication teams commitment and enthusiasm for photographing the activities of the school. The design reflects the school's vibrant and creative environment and the enthusiasm and energy that staff and pupils have.

"It actually looks like a school you’d want to go to now"

In his spare time, one of our existing clients is also a volunteer advisor and mentor to public sector leaders. One of his ‘clients’ includes Stoke Newington School and they had problems with the school’s website. It was woefully out of date, difficult to navigate and did not reflect the school ethos or achievments.

Our client recommended they consult with us about the creation of a new website.

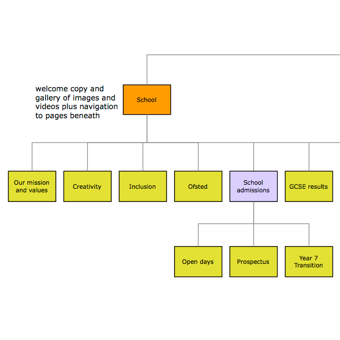
Working within limited budget and timeframe, we quickly set out a proposal that would include a rapid discovery phase, user consultation and radical overhaul of site structure and content.

The project was delivered and launched in 6 weeks. The response has been fantastic with praise coming from students, staff parents and Governors. One of whom wrote of her 16 year old son saying:

‘It actually looks like a school you’d want to go to now’.

High praise indeed.

Audience Finder

A service design rethink for this big data tool results in 300% increase in leads